p站

X
...

p站新闻

p站 2022年度研究生质量工程项目立项14项

发布时间:2022-12-16 浏览次数:

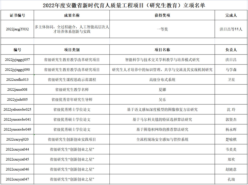
近日,安徽省教育厅公布了“2022年度新时代育人质量工程项目(研究生教育)立项名单”。p站 荣获安徽省研究生教学成果一等奖 1项,同时立项研究生质量工程项目 13项,详见下表。

p站

2022.12.16

学院地址:安徽省合肥市蜀山区丹霞路485号(p站 翡翠湖校区)
邮编:230601 联系电话:0551-6290 1380
Copyright @ 2023 p站-p站官网 皖公网安备 34011102000080号 皖ICP备05018251号-1
TOP